根据疫情形势变化和省、市有关要求,经综合研判,现将澳门来(返)五华人员健康管理措施调整为:对6月5日以来有澳门特别行政区旅居史且属于红黄码区人员开展7天集中隔离(每天开展一次核酸检测)+7 天居家隔离(第 10、14 天各开展一次核酸检测);对6月5日以来有澳门其他区域旅居史人员开展7 天居家健康监测(第 1、4、7天开展核酸检测)。健康管理时间自离开澳门之日起计算,离开时间超过 14天的开展“四个一”健康管理。后续将根据疫情形势适时调整健康管理措施。
全国疫情中高风险地区所在地市
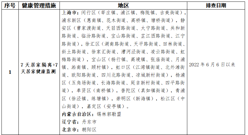
来(返)梅人员健康管理措施


